随着车企竞争进入赛末点,在渠道上降本增效成为新势力突围的核心战略。
近日,有消息称,蔚来汽车正进行组织变革,引入CBU经营机制,相应机制包含“合并蔚来和乐道两个品牌交付渠道”、“哈尔滨、银川等偏远地区乐道销售负责人由蔚来区域公司总经理兼任”等等。
无独有偶。就在刚过去的2月,极氪与领克完成股权交割,极氪科技集团正式宣告成立。合并后,二者在渠道体系上实现共享。
无论是交付渠道共享,还是售后网络共享,上述车企的相同点在于,都是通过整合集团内部资源,减少内耗与浪费,达到降本增效的目的。
除了整合内部资源外,在渠道布局策略上,新势力普遍从重资产的直营模式,转为“直营+经销商/代理制”的轻量化模式,也侧面反映出车企寻求降本增效的行业趋势。
此外,作为行业的风向标,特斯拉、小米等新势力,也正在通过降低售后授权门槛,采取资金轻量化的方式扩大售后服务网络。
随着新势力在终端渠道上越做越轻,对后市场来说,又存在哪些机会与风险呢?
2月28日,蔚来发布组织公告,将蔚来和乐道双品牌的交付渠道合并。在哈尔滨、银川、乌鲁木齐、西宁等地区,乐道销售负责人将由蔚来区域公司总经理兼任。
据知情人士透露,此举的主要目的是“团队人力和渠道资源打通复用,降本增效,实现经营目标”。
截至2024年三季度,蔚来已经连续4个季度亏损超50亿元,何时能实现盈利,依然是个未知数。
同样是在今年2月,极氪与领克完成股权交割,极氪科技集团正式宣告成立,合并后极氪与领克共享售后服务体系。
在渠道体系上,极氪的门店主要集中在一二线城市,而领克在三、四、五线城市拥有较为广泛的销售和售后服务网络,极氪可以利用这些渠道,将产品推广到更下沉的市场。
在更早之前,上汽、长城等集团也对旗下品牌进行了并网调整。
2024年10月,长城旗下欧拉与哈弗品牌整合,欧拉的销售渠道和App服务逐步并入长城主品牌,旨在降低运营成本,目前欧拉的销售网络从370家缩减至302家;
同年10月,因市场表现未达预期,上汽乘用车宣布飞凡回归荣威体系。35家荣威门店与12家飞凡门店,整合为“荣威飞凡经销商”,营销和服务机构深度融合。
除了合并终端渠道网络体系,通过资源的复用来实现降本增效外,众多新势力从直营模式转变为“直营+经销商”的混合模式,通过缩减直营门店数量,减轻资金压力,小鹏汽车就是成功的案例之一。
2023年,小鹏推行“木星计划”,用经销商模式逐步替换直营模式,利用经销商缓解销售压力、提高门店覆盖范围。
具体的合作模式是,经销商需要出资租赁门店、装修门店、购买设备等,售前环节由经销商和小鹏共同管理,并非小鹏独揽大权。小鹏会按照实车交付量给经销商一定的佣金比例。
据悉,小鹏为了吸引更多经销商,对开设4S店的门槛进行了下调。以前,新经销商要想申请售后店,必须先运营一家超店并实现销售目标。但这一要求已经被取消,经销商可以自主开设综合门店。
站在小鹏的角度来看,“拉拢经销商”是为了借力打力,加速提高下沉市场的覆盖率。
虽然小鹏官方没有透露投资一家直营店的费用,但从业内平均水平来看,开设一家新能源汽车的直营店大概需要1000万元,加大经销商渠道,无疑可以减轻小鹏的资金压力。
此外,阿维塔、比亚迪旗下的腾势和方程豹,也在2024年摒弃单一的直营模式,转向自营与经销混合的渠道策略。
相较重资产的直营模式,轻量化的经销商模式,一方面可以降低渠道建设成本,同时还能借助合作伙伴的本地化资源,快速覆盖低线城市。
结合蔚来和乐道、极氪和领克等品牌的整合终端渠道来看,新势力正在通过轻量化的方式,降低渠道建设和运营成本,快速提升市场渗透率,以应对激烈的价格战和技术竞争。
以自己的门店为例,节前节后接待的新客户年轻车主较多,普遍释放出一个信号,这些车主群体对我们汽服店的形象和环境要求很高。
不仅如此,这些车主进店以后都喜欢自己一个人或者和同行的朋友一起,在客休区做自己的私事,主动的询问也是需要WiFi密码、充电线、洗手间,偶尔站起来到轮胎和机油货架面前看看产品。
最典型的就是一位女性车主微信回复的评价:你们家环境和工作氛围不错,愿意在店里多待一些时间还能处理自己的私事,以后车上有问题就找你们了。
除了在终端体系建设上展现出轻量化的共性外,新势力的售后授权模式,也有“越做越轻”的趋势。这一点,可以从新势力车企的“新老鲶鱼”——特斯拉与小米汽车身上窥见。
新势力售后授权模式,还是得从特斯拉进入中国市场开始说起。
自2014年在中国布局售后体系以来,特斯拉的机电维修业务全部采取直营模式,钣喷业务则一直以授权合作为主,优先选择有经验的豪华车维修企业作为合作伙伴。
对授权钣喷中心门店,特斯拉提出了较为严苛的要求,但随着时间的推移,从2023年之后,授权钣喷中心要求开始降低。
2022年,彼时特斯拉授权钣喷中心店,分为一级授权钣喷中心和二级授权钣喷中心,其中二级中心只对已授权为一级授权钣喷中心门店开放。

2022年特斯拉一级、二级授权钣喷中心店型标准
一级授权钣喷中心要求特斯拉专用工具齐全,处理大中小型事故,门店建筑面积在3000㎡以上;二级授权钣喷中心要求配备部分特斯拉专用工具,处理中小型事故,门店建筑面积在2000㎡以上。
2023年,特斯拉一级授权钣喷中心店的面积要求1000㎡以上,较2022年至少3000㎡的要求有所降低。

2023年特斯拉一级授权钣喷中心店型标准
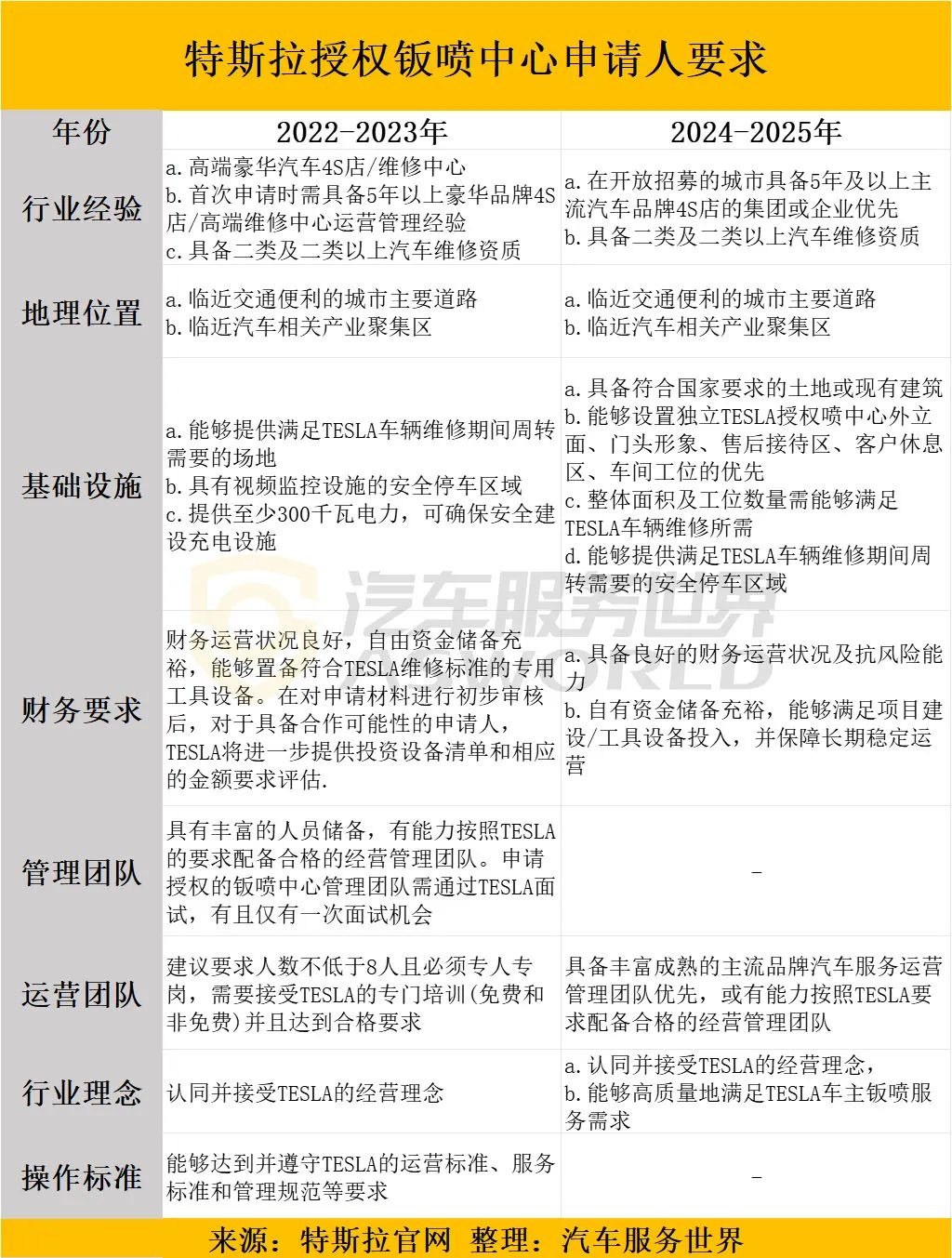
到了2024-2025年,特斯拉对钣喷中心的店型标准要求进一步降低。

2024-2025年特斯拉授权钣喷中心店型标准
首先,特斯拉取消了一级、二级授权钣喷中心的分类,统称为授权钣喷中心,没有了维修设备、建筑面积、投资金额的要求,授权业务范围统一为大中小型事故车辆维修业务。
其次,在申请人要求方面,标准有所降低,具体表现在对申请人的行业经验、管理团队、运营团队等要求有所降低。

在行业经验方面,2022-2023年,特斯拉要求门店是高端豪华汽车4S店/维修中心,而且首次申请时需具备5年以上豪华品牌4S店/高端维修中心运营管理经验。
到2024-2025年,特斯拉的要求调整为“具备5 年及以上主流汽车品牌 4S 店的集团或企业优先”,取消了必须是高端豪华品牌4S店的硬性要求。
在投资成本方面,2022年时一家3000㎡的钣喷中心总投资为500-600万,随着门店面积门槛下降至1000㎡,投资成本也下降至200万元左右。
在管理及运营团队方面,2022-2023年,要求不低于8人且必须专人专岗,管理团队需通过特斯拉面试,且仅有一次面试机会,到了2024-2025年上述要求均已取消。
在门店设施方面,只需能够设置独立TESLA 授权喷中心外立面、门头形象、售后接待区、客户休息区、车间工位即可,类似工位入驻的模式。
在招募城市上,2025年特斯拉钣喷中心在27个城市开放新授权钣喷中心招募,其中21个城市是五线城市。这与早期聚焦一二线城市的策略形成对比。
继“老鲶鱼”特斯拉降低授权钣喷中心门槛之后,“新鲶鱼”小米汽车也跟随其后,在公开招募授权售后合作伙伴上,同样显示出“门槛降低”的趋势。
2月6日,继公开招募销服一体渠道后,小米汽车在官微上发布消息,开始招纳授权售后服务合作伙伴,诚邀具备新能源汽车维修经验与专业资质的合作伙伴,共建专注售后服务的授权服务中心。
在招募场地条件上,小米汽车要求申请门店,为小米汽车配备专用的功能区,包括:小米专用接待区、小米专用客休区、小米专用机修工位。
其他可以共用的功能区则有:洗车区域、钣喷区域(可见烤漆房)、备件库区域。
在场地面积上,小米汽车要求授权售后服务中心“临街面宽不低于12m,独立接待区&客休区不低于120㎡,车间净高不低于5m”。
综合来看,小米汽车招募的授权售后服务中心,并不要求门店只服务小米汽车品牌,更像是“店中店”的形式,这也是小米汽车此次招募的最大特点。
值得注意的是,在招募要求上,不再是4S店优先,只要求申请人具备新能源汽车维修经验与专业资质,拥有主流新能源品牌授权服务中心/授权钣喷中心代理经验优先。
在招募城市上,小米汽车此次授权服务中心招募主要面向三至四线城市,尤其以四线城市为主。在开放招募的81个城市中,包含27个三线城市、41个四线城市。
总体来看,特斯拉钣喷中心授权,以及小米汽车售后授权合作伙伴,招募门槛均有所松动,表现在两个方面:
一方面是降低准入门槛,授权模式显示出从重到轻的趋势。
早期特斯拉授权钣喷中心要求严格:需具备5年以上豪华品牌4S店经验、3000㎡以上场地、500万以上投资。而在2023年后,一级授权店面积要求降至1000㎡,投资门槛压缩至200万元左右。
而小米汽车相较其他车企的授权而言,不再要求4S店优先,且采用的是“工位入驻”的创新模式,大幅降低了合作方的进入门槛。
另一方面是招募城市层级下探。
特斯拉钣喷中心招募超50%为五线城市,且主要集中于中西部和东北地区;小米汽车超过50%的招募城市是四线城市,显示出二者渠道下沉的迫切需求。
通过降低门槛,从重资产到轻量化授权模式,特斯拉和小米汽车正在加速填补低线城市服务空白,实现渠道的快速覆盖。
总体来看,新势力授权模式的轻量化特征,是车企在成本和效率之间的再平衡。
在新能源汽车市场竞争加剧的背景下,车企通过资源整合、渠道轻量化和授权模式创新等方式,来实现降本增效、快速扩张的趋势愈发明显,这种趋势也将对后市场产生影响。
从机会层面来说,下沉市场的门店具有先发优势,存在结构性红利机会。
随着车企渠道下沉至三四五线市场,但自建网络成本高昂,位于下沉市场的门店,尤其是区域连锁,可以抢占区域独家授权合作机会。
此外,小米汽车的“工位入驻”创新模式,也给了综修厂和中小门店带来更多机会,可以将授权业务与自身的快修快保、洗美等业务结合,形成“钣喷+综合服务”的生态。
不过,硬币都有两面,红利的背后是高投入与高风险并存。
即便特斯拉、小米、小鹏等新势力,对授权门店的进入门槛有所降低,但前期的投入至少还是在百万级别以上。
拿小鹏举例,官网显示,招募条件包括注册资本不得低于1000万元,且汽车业务板块的年营业收入需超过1亿元,光是在资金成本上就与大多数门店无缘了。
另一方面,一家授权门店的回本周期要看当地的消费能力与新能源汽车保有量,在三四五线等城市,也要考虑到回本周期可能拉长。
此外,新势力对售后客户满意度的要求非常高,设置了众多考核指标,辅以督查评价体系,对于独立售后企业提出了不小的挑战。
还有一个不容忽视的风险是,目前新势力正在加大对售后服务的控盘力度。
从早年的三电终身质保、整车终身质保,到去年小米SU7上市抢走轮胎三膜业务、小鹏推改色膜业务,再到近期蔚来推出免费上门保养等服务,主机厂全面控盘售后的趋势,无疑也让授权门店经营的长期性和稳定性存在不确定。
不过,无论是否切入新能源业务,门店仍需练好基本功,在项目、服务、区域等层面打造差异化竞争优势。
只有不断优化自身能力,才能在车企与独立售后并存的生态中,找到更多发展的可能性。
来源|汽车服务世界